隨著單車熱風行,在旅遊休閒上也同樣受到矚目,立德飯店看好此一風潮,因此特別推出「4+2+11鐵馬樂活遊」專案,立德飯店旅館事業副總經理周嘉甯表示,「4+2+11」的概念來自總經理林樹波的創意,其含義代表結合4輪汽車、2輪自行車以及11(雙腳)徒步健行的方式,更能夠深入各景點體會悠閒愜意的單車之旅。
眾多貼心服務 三大推薦遊程
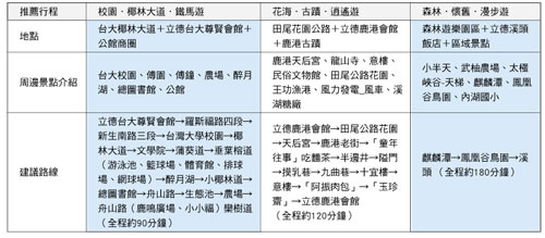
周嘉甯並指出,立德為了方便旅客順利進行單車之旅,針對飯店周邊擁有完善單車路線資源的台大、鹿港和溪頭3家飯店,除了開放房客直接牽車進房間,免除停放愛車在路旁可能有的失竊、風吹雨淋等問題,飯店內並提供如打氣、潤滑油、扳手以及螺絲起子等簡單的工具,讓旅客可以隨時對腳踏車進行維修保養。
飯店並同時提供周邊腳踏車路線建議的DM給旅客作為參考,目前推出的三條路線各有不同特性,周嘉甯表示,台大尊閒會館鄰近公館商圈以及台大校區,周邊並規劃有完善的腳踏車道;鹿港會館則是鄰近田尾花園、鹿港小鎮、福寶濕地及王功漁港等知名景點、溪頭森林遊樂區內雖然不能騎腳踏車,但是在周邊的區域景點仍然可開放腳踏車行駛,路線所需時間由90~180分鐘不等,其中在台大以及鹿港的路線都相當平坦,對於各族群的遊客都相當合適。

4+2+11鐵馬樂活遊推薦路線
