喜來登飯店公關協理王祖德
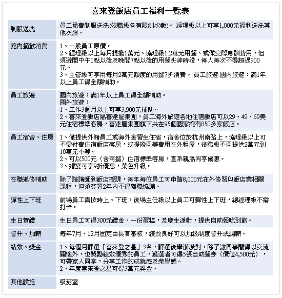
以重新出發的觀點來看喜來登飯店,雖然去年的營業額依舊在攤提前年度所投資的裝修費,但整體來說營業額仍相當優異,營收將近18億元,估計明年的營業額可以完全獲利近4,000萬元。
喜來登行銷公關部協理王祖德表示,明年開始,喜來登的營收將完全獲利,前幾年所花費的裝修費用均已回本,若以年終獎金來評估,比照去年的制度,平均大致在0.5個月左右,但明年開始將會依照公司損益,調整年終福利。
行銷公關陳映霖也表示,自己加入喜來登大家庭之後,已利用公司提供的住房優惠專案制度前往海外旅遊多次,而公司狀況逐年穩定,從2005年重新打造員工餐廳以及提供的菜色分析,員工們可拭目以待喜來登逐年增長的福利。

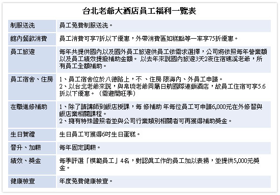
老爺大酒店集團在飯店業內可說是穩定成長,去年度不論是國外的帛琉老爺或是國內宜蘭礁溪老爺的開幕,在在激勵老爺集團內員工的向心力。
台北老爺業務行銷部公關副理汪珮姍表示,2005年可說是老爺大酒店集團的豐收年,帛琉和礁溪老爺的加入,都讓所有員工相當期待,也象徵老爺酒店的向心力十足;至於2005年的營業額老爺酒店採保守態度,唯一可透露的是絕對比2004年成長更多,而以去年年終獎金每個員工平均得2個月來看,今年只會增加不會減少;而且老爺酒店有每年調薪的制度,為飯店業少見的福利。

飯店提供洗衣服務
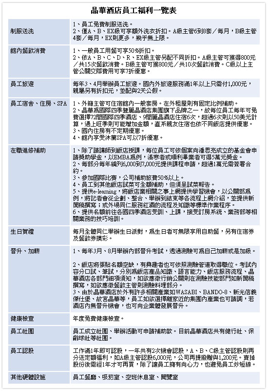
台北晶華酒店在2005年的營業額高達26億6千7百萬元,可說是整個大台北地區5星級飯店之冠;晶華酒店公關協理張筠表示,目前晶華的年終獎金結果尚未出爐,但以今年營業額來看比去年成長約20%,若以2005年的年終評斷,估計最少1個月,依個人績效最多可達2個月。
延續董事長潘思亮「以人為本」的經營精神,「人是服務業的重要資產」,因此不僅對服務對象提供最佳服務,對提供服務的工作人員自是獎勵有加,同時,晶華對於年輕人也給予充足的機會,為了不要讓年輕人怕做錯事卻步,因此立下各種獎勵福利以提升公司內外的績效,也因為如此,晶華連續3年獲得天下雜誌評選標竿企業飯店業最佳創造力的優異成績。

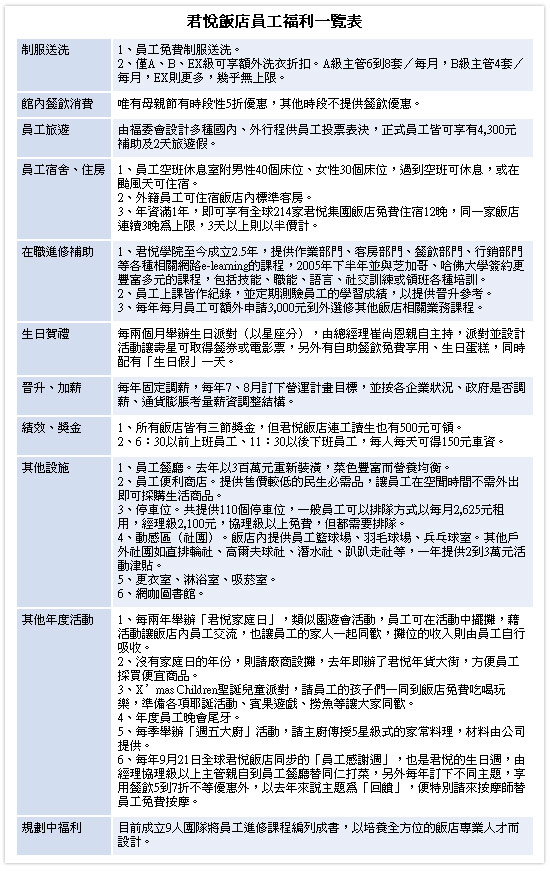
君悅飯店的網咖圖書館提供休憩時間的休閒活動。
「每一次呼吸,都能從空氣中感受到君悅的福利!」提及公司福利話題時,這是君悅飯店餐飲行銷經理吳佳穎脫口而出的第一句話,聽來真是羨煞所有飯店業者,今年年終獎金更上看平均每人可得2個月。
也的確,君悅飯店的福利制度,可說是5星級飯店之最,各種福利、特別為員工舉辦的活動,相對其他飯店都來得密集許多,人力資源處總監楊維月及人事部經理蔡宛伶紛紛表示,單以去年耗資三百萬重新裝修員工餐廳,就可看出君悅對「人」的用心,而員工訓練方面更成立君悅學院提供員工上課進修機會,也提升晉升管道的評審標準,就連員工便利商店所販售的商品還會調查銷售率,銷售高的商品甚至成立專櫃讓員工不至有購買不到的遺憾。
有人說飯店的流動率高,楊維月則以自己已在君悅工作長達18年,依舊樂在這個工作環境;君悅在照顧員工上,各種身心靈享受層面幾乎面面俱到,甚至考慮部分員工需長時間工作而無法兼顧家庭,在部分活動設計還延伸照顧到員工的家庭成員,讓所有員工家屬都感受君悅魅力。